beat365在线唯一官网登录
信息公示
首页
学校概况
学院简介
学院领导
学院荣誉
学院理念
院系设置
数字文创与影视艺术学院
教育与管理学院
护理与康养学院
人工智能工程师学院
航空产业技术与管理学院
招生就业
招生信息
就业信息
职业培训
交流合作
国际合作
党建园地
党建动态
学习之窗
业余党校
校园生活
工会
团委
学生会
学生社团
学生资助
新闻中心
生态文明教育
联系我们
联系方式
信息公示
信息公示
年度信息报告
招聘信息
特高骨专栏
政策文件
学前教育特高项目
工程师学院特高项目
国艺东方·汇佳开放大学
国艺东方·汇佳开放大学
开放大学·大讲堂
开放大学·特色课
开放大学·兴趣课
Search...
HOME
校园生活
学生资助
校园生活
工会
团委
学生会
学生社团
学生资助
新闻中心
生态文明教育
学生资助
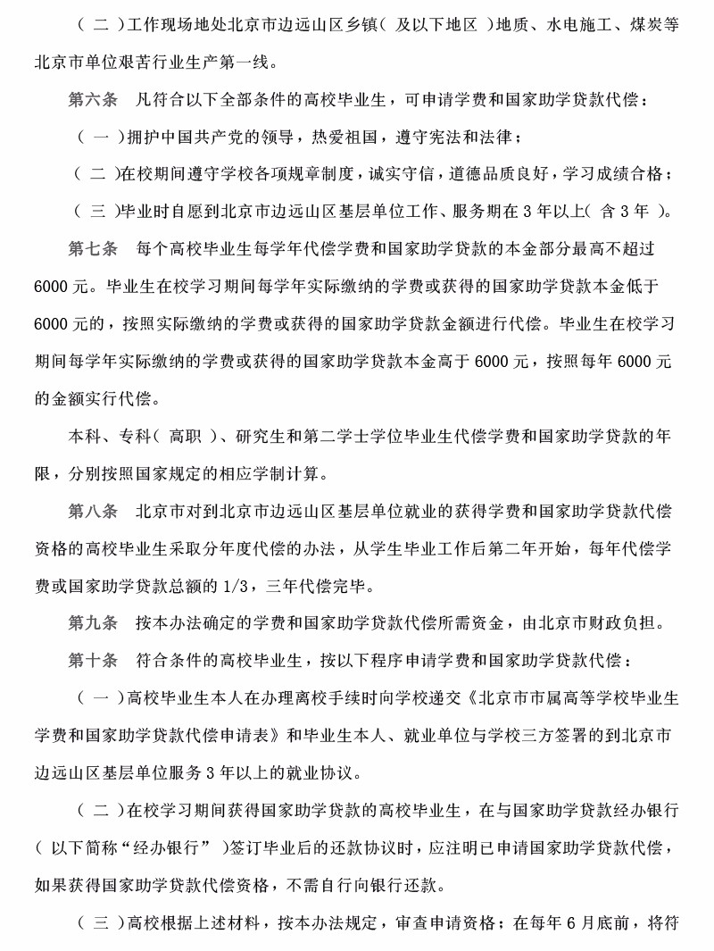
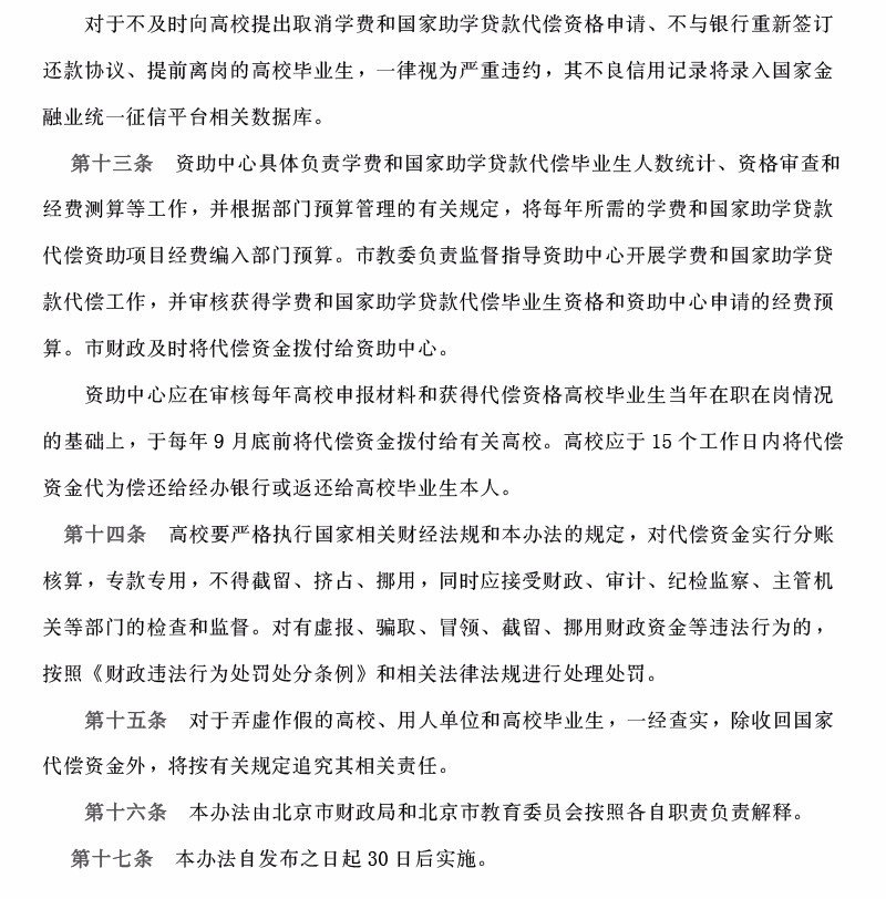
(边远山区)北京市市属普通高等学校毕业生学费和国家助学贷款代偿暂行办法
时间:2018-03-06 分享:
上一篇:进一步加强学生资助工作--教育--人民网
下一篇:汇佳国家奖助学金评审